銅管

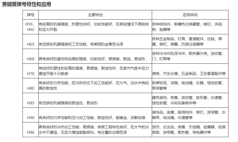
黃銅管

...

產品詳情


相關推薦